近日,大理州多部门联合印发《加快构建房地产发展新模式持续推进城市更新行动的实施意见》(以下简称《实施意见》),大理州住房公积金也同步优化了信贷政策。系列新举措涉及购房补贴、贷款政策、子女入学、公积金使用、小区改造等多个方面,你关心的都在这里!

大理有购房补贴吗?怎么领?
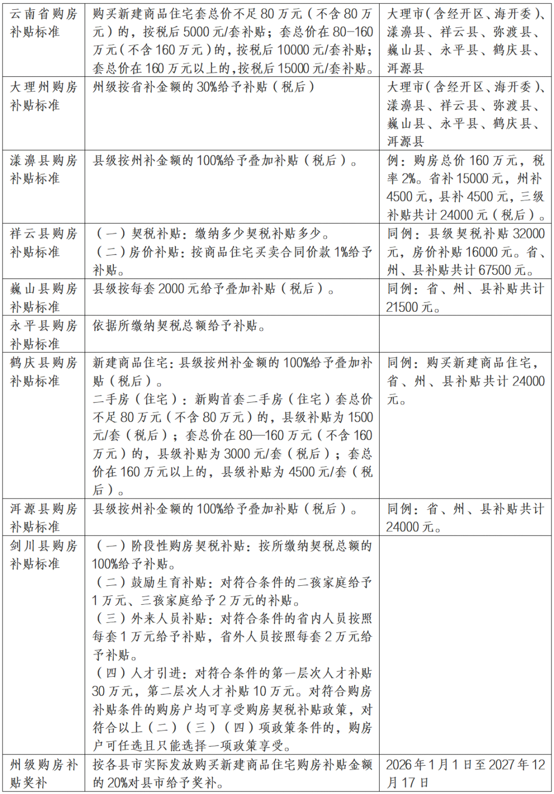
有补贴。符合《云南省购买新建商品住宅补贴公告》且已领取省级购房补贴的购房人,州级再给予省级补贴额度30%的补贴,县市有补贴的还可再叠加。请大家按照网上发布的《云南省购买新建商品住宅补贴公告》自助操作,也可以在售楼工作人员帮助下操作。具体补贴详见下图。

(点击查看大图)
现在大理买房,首付比例是多少?
在大理州购买商品住房,不再区分首套、二套,最低首付比例都是15%。
公积金贷款能贷多少?
现在住房公积金单缴存人家庭最高可贷90万元(原65万元),双缴存人家庭最高可贷120万元(原100万元)。使用公积金贷款购买星级新建绿色建筑或绿色生态小区住房,最高贷款额度可上浮20%。
多子女家庭用公积金贷款,能多贷多少?
对二孩、三孩家庭购买首套或改善性住房申请公积金贷款的,最高贷款额度将在现行基础上分别再上浮20%和30%。此项优惠可与购买绿色建筑、高层次人才等上浮政策叠加享受。
对无房青年、新市民个人住房信贷有什么支持?
《实施意见》支持金融机构依法合规创新个人住房信贷模式,面向无房青年、旅居等群体推出匹配度更高的特色住房金融产品,更好满足多元化住房信贷需求。

公积金可以提取出来帮子女或父母买房吗?
可以。新政优化了“代际互助”提取,大理州缴存人可以提取本人公积金账户余额,用于支持父母或子女购买自住住房及偿还房贷(包括公积金贷款和商业贷款)。
购买首套房,公积金支持既能提又能贷吗?
支持。购买首套或第二套改善性住房申请公积金贷款时,可同时以支付首付款为由提取一次公积金。提取额不超过已付首付款,且“提款额+贷款额”总计不超过房屋总价。
灵活就业人员公积金提取更便利了吗?
是的。灵活就业缴存人只要没有未结清的公积金贷款,就可以自主、灵活提取账户内余额,不再有时间和额度限制。
我是外地人,在大理买房孩子能上学吗?
可以。户籍不在购买新建商品房所在地的人员,凭产权证明或网签备案合同,与本地居民同等待遇办理子女义务教育入学事宜。

住房租赁要注意哪些事项?
城镇国有土地上的住房出租须满足建筑、消防、燃气、室内装饰装修等方面的法律、法规、规章和强制性标准要求,不得危及人身安全和健康。使用实名签订住房租赁合同,依规办理住房租赁合同备案。单个房间租赁人数不超过2人(有法定赡养、抚养关系除外),且租住使用人的人均居住面积不得低于5平方米。厨房、卫生间、阳台、过道、地下储藏室、车库等非居住空间,不得单独出租用于居住。
老旧小区可以由全体业主共同决策原拆原建吗?能自己组织加装电梯吗?
可以。以人民群众需求为导向,支持老旧住房业主和产权人自主更新、原拆原建,定制“一户一策”,给予项目重点扶持并开通审批“绿色通道”。推动既有小区供水、供电“合表”改造和资产移交,实现智能抄表到户。支持在符合规划和安全前提下,利用公共空间加装电梯和建设充电设施。

老厂房、老仓库可以改造成文旅商业项目吗?
可以。鼓励利用旧厂房、仓库、闲置校舍等存量房产、土地资源发展文化旅游、医养、体育等旅居项目,用地主体可按相关规定向县市自然资源主管部门申请继续按原用途和土地权利类型使用土地的过渡期政策。
政策什么时候开始执行?
上述《实施意见》及公积金优化政策均自印发之日(2025年12月17日)起施行。公积金具体业务办理可详询当地住房公积金管理中心。


